-

The Equation of Time
The Equation of Time is a wonderful element of astronomy and timekeeping. Learn what it is and how it is used in astronomical clocks.
-

Eclipse Prediction (Simple)
Developing a simple mathematical model for determining eclipses, which could be used to design a mechanical model for such a task.
-

Eclipse Prediction (Complex)
A higher fidelity model that is accurate enough to start locating the location of solar eclipses on the earth
-

Astrolabes
How astrolabes use stereographic projection to create a 2D representation of the 3D celestial model
-

Sunrise Equation
Developing a mechanical computer for determining sunrise and sunset times using a pragmatic design strategy
-

Antikythera Planetarium
While no fragments remain, researchers agree that a planetarium was once mounted on the B1 drive wheel of the Antikythera Mechanism. Here we explore what is likely to have been present
-
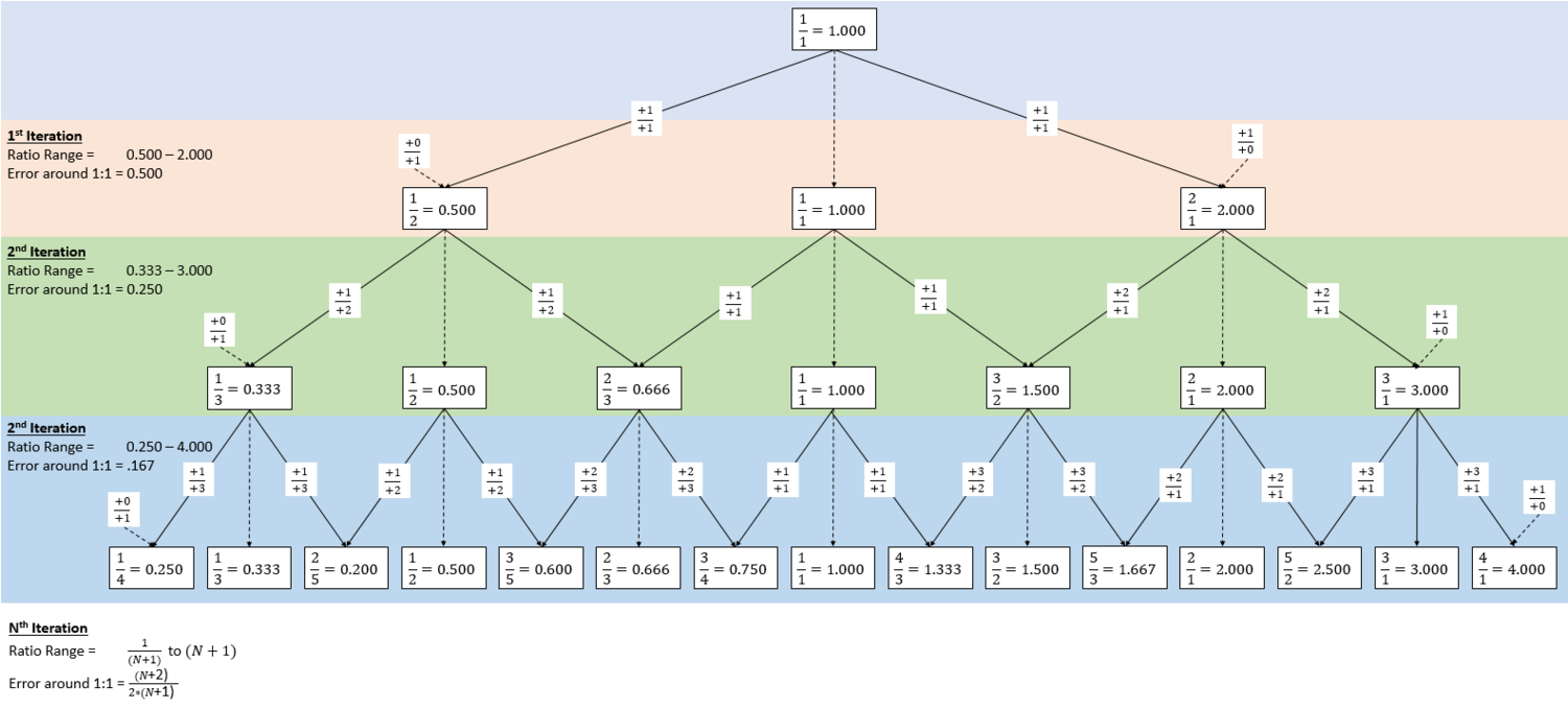
Stern-Brocot Trees
A traditional algorithm for identifying complex gear ratios, such as for astronomical gearing. But not always as simple as it seems to use in practice…
-

Tusi Couple
Producing purely sinusoidal motion has never been as fun as this little arrangement!
-
Pin-Slot Anomaly Correction
Perhaps the most ingenious part of the Antikythera Mechanism is a rather small unassuming gear pair. But despite its simplicity, the K1/K2 gears very closely model the eccentricity of the moon’s orbit.
-
Brute Force Gear Solvers
With the benefit of modern computing, usually a more straightforward approach to identifying gear trains for irrational ratios.
-
Lunar Months
One point of potential confusion when considering astronomical gearing are the various types of lunar months. How they are defined and how long they are is all explained here.
-
Designing Orreries
Ultimately culminating in a pile of moving gears makes designing and building orreries to be a bit of a daunting task, but when taken step by step it is not so difficult to design your own.
-

Making Bevel Gears
Bevel gears present a challenge to a manual machinist due to the non-constant tooth pitch. However, there are some neat tricks in order to get them very close to the true involute profile.
-
Antikythera Equation of Time
Let’s look at adding the Equation of Time to a reconstruction of the Antikythera Mechanism
-

Simple Pinion Epicyclic
Get that super high gear ratio that you always wanted.*
*I hope you only need integers
-

Lunar Volvelles
A device for simple angular calculations, especially relating to lunar and solar position.
-

Nocturnal
A device for telling time at night, compensating for sidereal-to-mean time translation mechanically